admin 第71页
白莲小说暖心日常最新篇章 11月6日更新

白莲小说暖心日常最新篇章 11月6日更新

11月6日的清晨,阳光透过窗帘缝隙,轻轻洒在了白莲小说的主人公小莲的脸上,这个日子对小莲来说,既是平凡的一天,又充满了温馨与趣味。小莲是一个热爱生活、充满活力的年轻女孩,这天早晨,她像往常一样起床、洗漱,准备开始新的...

车市喜讯,11月6日最新降价信息,欢乐购车见证温馨友情时刻

车市喜讯,11月6日最新降价信息,欢乐购车见证温馨友情时刻

在一个宁静的小城,生活着一个名叫小明的年轻人,这天早晨,阳光透过窗户洒进房间,温暖而明亮,小明拿起手机,无意间浏览到一条令人振奋的消息:11月6日车市最新降价啦!他眼前一亮,决定邀请好友小李一同前往附近的汽车销售中心...

安福天气预报,启程探索自然美景,寻找内心的宁静与平和(最新天气预报)

安福天气预报,启程探索自然美景,寻找内心的宁静与平和(最新天气预报)

亲爱的旅行爱好者们,好消息!11月6日的安福天气预报显示,阳光明媚,微风轻拂,正是我们期待已久的探索自然美景的好日子,让我们踏上旅程,远离喧嚣,发现内心的平静与宁静之美。天气预报简介据最新安福天气预报显示,11月6日...

网球与自然美景的奇妙碰撞,心灵之旅启程

网球与自然美景的奇妙碰撞,心灵之旅启程

十一月六日的阳光,不仅照亮了大地,也照亮了我们对网球的热情和对自然美景的向往,让我们一起踏上一段轻松愉快的旅程,用网球的力量,探索自然之美,寻找内心的宁静。随着秋风轻拂,我们带着对网球的热爱和对自然的敬畏,远离城市的...

11月6日张家口孔家庄最新招聘启幕,理想工作等你来寻!

11月6日张家口孔家庄最新招聘启幕,理想工作等你来寻!

亲爱的小红书社区的小伙伴们,你们好!我要为大家带来一则好消息,11月6日,张家口孔家庄即将举办一场全新的招聘会,这里,是你寻找理想工作的绝佳机会!请跟随我的笔触,一起了解这场招聘会的精彩内容。招聘会背景随着社会的不断...

11月6日文教领域最新动态与趋势分析聚焦报道

11月6日文教领域最新动态与趋势分析聚焦报道

随着时代的进步和社会的发展,文教领域始终站在创新改革的前沿,本文旨在分享和分析11月6日最新的文教新闻,重点关注其中的要点一、要点二和要点三,以便读者更好地了解当前文教领域的新动态与趋势。要点一:教育公平性的进一步推...

河北学生疫情最新动态解析,11月6日全面解读

河北学生疫情最新动态解析,11月6日全面解读

随着冬季的到来,新冠疫情在国内部分地区呈现出新的态势,河北省作为重要的教育大省,其学生的健康安全状况备受关注,本文将围绕“11月6日河北学生疫情最新情况”,从特性、使用体验、竞品对比、优缺点分析以及目标用户群体等多个...

最新十万个为什么揭秘,点燃梦想之火,开启成长之旅

最新十万个为什么揭秘,点燃梦想之火,开启成长之旅

亲爱的朋友们,我们将一起走进知识的海洋,探寻那些隐藏在“最新十万个为什么”背后的奥秘,在这个充满变化的时代里,让我们一起拥抱学习,用自信与成就感点亮人生的灯塔,让我们一起启程,开启一段充满正能量的励志之旅吧!让我们来...

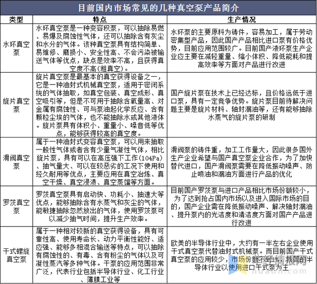
11月6日真空泵最新动态,技术革新引领行业跃进

11月6日真空泵最新动态,技术革新引领行业跃进

亲爱的小红书社区的朋友们,今天我要和大家分享的是关于真空泵的最新动态,随着科技的飞速发展,我们的真空泵技术也在不断进步,11月6日,真空泵领域迎来了全新的变革,请跟随我的笔触,一起探索这场技术革新的魅力吧!真空泵技术...

快手11月6日最新动态深度解析,动作、要点与亮点一网打尽

快手11月6日最新动态深度解析,动作、要点与亮点一网打尽

随着互联网的快速发展,短视频平台如快手等已经成为人们日常生活中不可或缺的一部分,每年的创新和改进都是为了更好地满足用户需求,提供更优质的服务,本文将重点关注快手在11月6日的最新动作,深入探讨其中的要点、亮点。要点概...

Top