最新气动工具,革新生产力与效率的核心利器
摘要:最新气动工具已成为革新生产力和效率的关键要素。这些工具以其高效、精确和可靠的特点,为各行各业带来显著的提升。通过气动技术,工作变得更加轻松,生产效率得到显著提高,为现代企业提供了强大的支持。这些最新气动工具的出...
海军打击海盗最新视频,展现海洋保卫战的力量与勇气瞬间
海军打击海盗最新视频展现了一场激烈的海洋保卫战,展现了力量与勇气的完美结合。视频中,海军舰艇编队利用先进的科技设备和战术手段,成功拦截海盗船只,保护了海上贸易的安全。这场战斗彰显了海军官兵的英勇无畏和坚定决心,保卫海...
江安县最新招聘动态,今日招聘信息及其影响分析
江安县今日发布最新招聘动态,涉及多个行业和领域。这些招聘信息为求职者提供了更多就业机会,同时也对江安县的经济发展和社会进步产生积极影响。具体招聘细节和影响需进一步关注和分析。摘要字数在100-200字之间。江安县招聘...
赵薇最新写真曝光,时光雕琢的优雅与魅力(2017)
赵薇最新写真2017展现时光见证的优雅与魅力。照片中的赵薇散发着成熟女性的韵味,展现出时间的痕迹所带来的独特韵味。她的魅力不仅仅在于外表,更在于内在的气质和自信。这些写真展现了她的多面魅力,无论是优雅、性感还是亲和,...
微笑的力量与魅力,2017年最新说说分享
摘要:在2017年的最新说说中,微笑展现出了其独特的力量和魅力。微笑不仅是一种表情,更是一种积极的生活态度和情感的传递。通过微笑,人们可以表达喜悦、友善、温暖和安慰,也能缓解压力、消除紧张。在社交网络中,微笑成为了一...
最新单双公式技巧规律揭秘与探索
摘要:本文探索了最新单双公式技巧规律,通过深入研究和分析各种数据,总结出一些有效的公式和技巧,帮助人们更好地预测和判断单双数的出现。这些技巧规律对于喜欢研究数字规律的人来说具有重要的参考价值,有助于提高他们在相关领域...
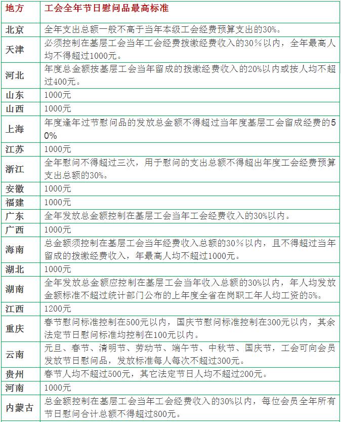
工会经费开支最新标准解析及指南
摘要:最新工会经费开支标准已经出台,该标准对工会经费的使用进行了详细规定和解析。工会经费的开支将遵循合理、透明、公正的原则,确保经费使用的合法性和效益性。该标准的出台为工会经费的管理提供了明确的指导,有助于规范工会经...
渠县三汇镇火车站,交通枢纽助力区域发展
摘要:渠县三汇镇火车站作为当地交通枢纽,正成为推动区域发展的重要力量。该火车站最新建设进展显著,不仅提升了当地交通便捷性,还促进了周边地区的经济繁荣。作为区域发展的助推器,三汇镇火车站的建设对于促进当地及周边地区的物...
最新手机版百乐家,重新定义移动娱乐体验的乐趣
摘要:最新手机版百乐家重新定义了移动娱乐体验,提供全新的娱乐方式。这款手机应用拥有丰富多样的娱乐内容,让用户随时随地享受娱乐乐趣。其特色在于创新的设计和用户体验,让用户轻松愉快地体验各种娱乐功能。百乐家手机版为用户带...
魔眼战神最新章节,英雄崛起冒险新篇章开启
摘要:最新章节的《魔眼战神》展现了英雄崛起与冒险的新篇章。在这部作品中,主人公将面临更多的挑战和机遇,展现其强大的实力和智慧,不断突破自我,成长为真正的战神。故事情节紧张刺激,充满悬念和惊喜,值得一读。随着网络文学的...










蜀ICP备2022005971号-1