冠心病最新诊断标准,一、冠心病概述

冠心病最新诊断标准,一、冠心病概述

回眸最初 2024-10-24 公益生活 256 次浏览 0个评论

最新诊断标准概览

冠心病(Coronary Heart Disease,简称CHD)是一种因冠状动脉粥样硬化或痉挛导致心肌缺血、缺氧或坏死的心脏病,近年来,随着人们生活方式的改变和人口老龄化的趋势,冠心病的发病率逐年上升,已成为威胁人类健康的重要疾病之一。

冠心病最新诊断标准,一、冠心病概述

冠心病的最新诊断标准

冠心病的诊断标准涵盖了多方面的内容,主要包括临床表现、实验室检查以及影像学检查等,以下是关于最新诊断标准的详细解析:

1、临床表现

冠心病患者常表现出典型的胸痛、胸闷、心悸等症状,胸痛通常呈压迫、紧缩或烧灼感,可持续数分钟至数十分钟,有时会放射至左肩、左臂等部位,患者还可能伴有出汗、恶心、乏力等非特异性症状。

2、实验室检查

(1)心电图检查:心电图是诊断冠心病的重要手段之一,可发现心肌缺血、心肌梗死等心电图表现。

(2)血液检查:包括血脂、血糖、心肌酶等指标的检测,有助于评估患者的病情和预后。

(3)冠状动脉造影:这是诊断冠心病的金标准,可以直观观察冠状动脉的狭窄程度和病变部位。

冠心病最新诊断标准,一、冠心病概述

3、影像学检查

(1)超声心动图:可以观察心脏结构和功能,评估心脏功能状况。

(2)核素心肌灌注显像:了解心肌的血流灌注情况,有助于诊断冠心病。

(3)冠状动脉CTA:即冠状动脉计算机断层扫描血管造影,能无创评估冠状动脉病变情况。

4、综合诊断标准

结合患者的临床表现、实验室检查和影像学检查等综合信息,并考虑患者的年龄、性别、家族史等危险因素,医生会对患者进行冠心病的诊断,综合诊断标准有助于提高诊断的准确性,减少误诊和漏诊。

相关因素及注意事项

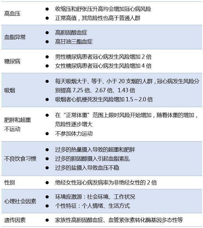
1、年龄与性别:冠心病多见于40岁以上的中老年人,男性发病率高于女性。

冠心病最新诊断标准,一、冠心病概述

2、家族史与遗传:有冠心病家族史的人群发病率较高,遗传因素在发病中起一定作用。

3、生活习惯:吸烟、饮酒、高脂饮食等不良生活习惯会增加冠心病风险。

4、其他疾病:高血压、糖尿病、肥胖等疾病与冠心病的发生密切相关。

医生在诊断冠心病时,还会考虑患者的生活习惯、伴随疾病等其他相关因素,以制定个性化的治疗方案,患者也应积极配合医生的治疗建议,改善生活习惯,控制病情发展。

冠心病的诊断标准是一个综合多个方面的过程,包括临床表现、实验室检查、影像学检查等,了解最新诊断标准有助于提高诊断的准确性,减少误诊和漏诊,患者应注意相关因素及注意事项,积极配合医生的治疗建议,控制病情发展,随着医学技术的不断进步,期待未来能有更多有效的诊疗手段用于冠心病的治疗和预防。

转载请注明来自醉美玉溪,本文标题:《冠心病最新诊断标准,一、冠心病概述》

发表评论

快捷回复:

评论列表 (暂无评论,256人围观)参与讨论

还没有评论,来说两句吧...

Top